


2026-03-28
2026-03-27
2026-03-26
2026-03-25
2026-03-23
2026-03-21
2026-03-20
2026-03-19
2026-03-18
2026-03-17
1. 减速器的技术概况
1.1 减速器的工作原理及主要分类
在机械传动领域,减速器是连接动力源和执行机构之间的中间装置,主要工作原理为通过机械传动装置实现对原动机的减速增扭,即通过齿数少的输入轴上齿轮啮合输出轴上的大齿轮,将原动机高速运转的动力降低转速、增大输出扭矩。因此,减速器广泛应用于低转速大扭矩的传动设备,也是影响机器人性能的核心因素。
减速器种类繁多、型号各异,以实现各行业不同动力传输需求。减速器可根据多种方式进行分类。按照控制精度,减速器可分为一般传动减速器和精密减速器。一般传动减速器控制精度低,可满足通用机械设备基本的动力传动需求;精密减速器精度高、使用寿命长、回程间隙小、可靠性高,适用于精密控制需求高的工业机器人、协作机器人、工业自动化等高端制造领域。
精密减速器主要包括 RV 减速器和谐波减速器,是机器人等高端装备制造业的核心零部件,其平均成本约占整台工业机器人成本的 35%。RV 减速器和谐波减速器广泛应用于精密控制需求高的工业机器人、协作机器人、工业自动化等高端制造等领域,技术壁垒高。其中,谐波减速器主要用于轻量化、低负载的作业环境;RV 减速器主要用于中大负载、高扭矩、高刚度的作业环境,其技术要求更高、生产工艺和装配难度更大、国产化率更低,目前在全球范围内主要是日本的纳博特斯克占据领先地位。
由于传动原理和结构等技术特点差异,使二者在下游产品及应用领域方面各有所侧重、相辅相成,应用于不同场景和终端行业。以在工业机器人领域使用情况为例,二者具体对比如下:

1.2 RV 减速器的工作原理及特性
根据 GB/T 34897-2017《滚动轴承工业机器人 RV 减速器用精密轴承》的定义,RV 减速器是由一个行星减速机的前级和一个摆线针轮减速机的后级组成,传动比大,在一定条件下具有自锁功能的传动机械。
RV 减速器是在传统针摆行星传动的基础上发展出来的,其减速结构由行星减速机的前级和摆线针轮减速机的后级组成,采用至少两根以上偏心轴连接二级减速机构;壳体和摆线针轮由实体的铸件、钢件进行配合传动,为一封闭差动轮系。RV 减速器不仅克服了一般摆线针轮传动的缺点,还具有高精度(齿隙1 角分以下)、高刚性、高耐久性、高输出密度(高力矩且紧凑)、减速比范围大和低振动等一系列优点。

RV 减速器的运动传递过程为:伺服电机的旋转通过输入齿轮传递给行星齿轮,根据输入齿轮与行星齿轮的齿数比,速度相应降低(第 1 级减速)。曲轴与行星齿轮直接连接,转速相同。两个摆线齿轮安装在曲轴偏心区域与滚针轴承之间,当曲轴旋转时,安装在偏心部分上的摆线齿轮也围绕输入轴作偏心运动。另一方面,在针齿壳内部等间距分布着比摆线齿轮的齿数多一个的滚针,当曲轴旋转一圈时,摆线齿轮在接触滚针的同时进行一次偏心运动,此时,输出行星架沿着与曲轴的旋转方向相反的方向旋转一个齿的距离。这个转动被输出到第 2 减速部的轴(第 2 级减速)。总减速比是第 1 级减速的减速比和第 2 级减速的减速比的乘积。

2. 我国精密减速器行业情况
2.1 国家战略和产业政策的陆续出台,推动国内精密减速器快速发展
近年来,产业政策为工业机器人及精密减速器的技术突破和加速发展提供支持。相关产业政策将机器人与高档数控机床列为政府需大力推动实现突破发展的十大重点领域之一,要求突破减速器等智能核心装置的工程化和产业化。“十四五”及其配套规划提出深入实施制造强国战略,推动制造业优化升级,培育先进制造业集群,推动机器人等产业创新发展;大力发展智能制造装备,针对感知、控制、决策、执行等环节的短板弱项,加强用产学研联合创新,突破一批“卡脖子”基础零部件和装置,研发先进控制器、高精度伺服驱动系统、高性能高可靠减速器等。
例如《 “十四五”机器人产业发展规划》提出,面对新形势新要求,未来 5年乃至更长一段时间,是我国机器人产业自立自强、换代跨越的战略机遇期,必须抢抓机遇,直面挑战,加快解决技术积累不足、产业基础薄弱、高端供给缺乏等问题,推动机器人产业迈向中高端;要求以高端化智能化发展为导向,面向产业转型和消费升级需求,着力突破核心技术、夯实产业技术、增强有效供给、拓展市场应用,提升产业链供应链稳定性和竞争力,持续完善产业发展生态,推动机器人行业高质量发展。该规划提出发展目标为:要求到 2025 年,我国成为全球机器人技术创新策源地、高端制造集聚地和集成应用新高地。一批机器人核心技术和高端产品取得突破,整机综合指标达到国际先进水平,关键零部件性能和可靠性达到国际同类产品水平。机器人产业营业收入年均增速超过 20%,形成一批具有国际竞争力的领军企业及一大批创新能力强、成长性好的专精特新“小巨人”企业,建成 3-5 个有国际影响力的产业集群。制造业机器人密度实现翻番;到 2035 年,我国机器人产业综合实力达到国际领先水平,机器人成为经济发展、人民生活、社会治理的重要组成。该规划同时提出主要任务包括:夯实产业发展基础,提升机器人关键零部件的功能、性能和可靠性,针对高性能减速器,研发 RV 减速器和谐波减速器的先进制造技术和工艺,提高减速器的精度保持性(寿命)、可靠性,降低噪音,实现规模生产。
国家战略和产业政策的陆续出台,为国内精密减速器的快速发展提供支持和助力。
2.2 受益于工业机器人需求释放,包括 RV 减速器在内的工业机器人减速器市场规模增长迅速
根据 GGII 数据,2021-2024 年度我国工业机器人减速器总需求量从 93.11万台增长至 136.60 万台,年均复合增长率为 13.63%,其中增量需求从 82.41 万台增长至 115.45 万台,年均复合增长率为 11.89%。随着数字化进程的加快推进,机器换人将受益其中,减速器作为推动我国工业自动化进程、助力产业升级和智能制造的核心零部件,长期发展趋势向好。

2.3 工业机器人及RV 减速器国产品牌崛起
近年来,受益于下游需求释放和应用领域拓展,以及产业政策支持、政产学研用协同联动,我国工业机器人研发以突破关键核心技术为首要目标,国内厂商不断攻克减速器等核心零部件的技术难题,技术实力和核心竞争力持续提升,产品性能与国外领先水平的差距不断缩小。
在我国工业机器人市场中,国产自主品牌快速崛起,进口替代进程提速。随着关键技术攻关突破、国产机器人关键性能提升、供应链体系的优化完善,近年来国产工业机器人厂商把握市场机会实现快速增长。
与此同时,我国包括 RV 减速器在内的工业机器人减速器产业步入快速成长通道。随着国内 RV 减速器厂商技术实力和产品性能提升、产能逐步释放、定价和性价比优势日益突出,行业领先的国内工业机器人厂商出于供应链安全及稳定性、采购成本及采购周期等因素考虑,对 RV 减速器采购的国产化率亦快速提升。国内工业机器人减速器具备较大增长势能和市场空间。
3. 行业技术水平及特点
RV 减速器行业具有技术难度大、投资门槛高、行业壁垒高的特点,在研发设计、质量管控、产品检测、总成装配及试验验证等环节需要大量的资金和人才投入,制造过程对材料、生产设备、工艺精密程度等都有严格的要求,属于技术密集型、资金密集型和人才密集型行业。
工业机器人 RV 减速器的关键技术指标主要包括扭转刚度、启动转矩、传动精度、空程、背隙、传动误差、传动效率、噪声等,RV 减速器的设计、研发和制造需要对相关材料、零件结构和齿轮齿形进行反复的测试与修正,而这一过程需要 5-6 年的经验与技术积累。RV 减速器的精度要求决定了其生产具有较高的技术含量,主要技术难点包括其采用二级减速的设计,前端很小的误差在输出时就会被放大,从而影响产品精度;同时,由于需要保证传递很大的扭矩,承受很大的过载冲击,并保证预期的工作寿命,RV 减速器在设计上使用了过定位结构,这使得零件加工精度要求高,加工难度大;尤其在大规模量产时,要实现产品性能和质量的稳定性、可靠性和一致性,难度更大。
近年来,在产业政策支持、政产学研用协同的环境下,我国机器人研发以突破关键核心技术为首要目标,行业内部分企业通过多年自主创新与吸收引进,不断攻克减速器等核心零部件的技术难题,技术实力和核心竞争力持续提升,产品技术指标和性能上已经达到国际先进水平,特别是在工业机器人等领域,以环动科技为代表的 RV 减速器生产制造商,通过长期的自主研发和投入,填补国产工业机器人核心零部件供需缺口。
4. 进入行业的主要壁垒
4.1 先进制造技术壁垒
RV 减速器行业属于技术密集型、研发驱动型的行业,产品研发和技术创新均要求企业具备较强的技术实力以及研发资源。RV 减速器从研发设计、完成开发、实现量产需要耗时数年的反复测试和修正,以及相关的技术沉淀和经验积累。同时,由于 RV 减速器下游应用领域广泛,行业内领先企业已经具备较强的研发与工艺设计能力、大量技术和经验积累,能够满足客户的不同需要,具备准确判断行业发展方向、及时跟进技术发展趋势并有效应对产品迭代需求的能力。新进入企业往往在技术积累和人才培养等方面难以满足市场需要,无法在短时间内取得重大技术突破,在市场竞争中处于劣势。
4.2 客户准入壁垒
对于下游行业客户而言,RV 减速器的性能和质量将直接关系到主机产品的质量以及其他特性。下游客户在选择 RV 减速器生产商过程中,具备一套严格的供应商准入体系。行业内的生产企业除需要通过国际认可的相关质量体系认证审核以外,还需要通过客户各自建立的供应商考核和评价体系。客户对于供应商遴选一般需要经历较长时间,经过较为严格的供应商审核和产品性能考核。下游客户一般会对供应商的产品精度、减速比、载重能力、传动效率、使用寿命、稳定性等各种性能指标进行测试,部分客户的测试周期长达上万小时之久。对于该类客户而言,一旦进入其供应商体系,通常能够与其建立稳定的合作关系。因此,RV 减速器行业存在一定的客户准入壁垒。
4.3 资金投入和规模化生产的壁垒
RV 减速器对产品性能和加工工艺要求较高,其生产加工工序较多,所需原材料品种繁多且高性能材料需求大,对配件齐套性要求高;同时,客户根据其多样化应用场景的需要,在 RV 减速器产品供应的交货周期和型谱齐全性方面提出更高要求,因此,RV 减速器厂商需要建设形成多品种、规模化的制造能力,以满足客户在产品品质、生产效率和型谱齐全性等方面的需求,在生产加工及检测设备投入、规模化生产及工艺流程把控等方面均需要大量的资金投入、技术积累和经验沉淀,以形成规模竞争能力。一方面,企业需要在精密加工和检测设备方面进行大规模固定资产投资,极高的加工要求对设备要求较高,高档机床和检测设备需要进口或定制,到货及安装调试周期较长且维护成本高;另一方面,为了保证产品的可靠性、稳定性,企业需要通过规范化的生产工艺管理、标准化的操作流程、实时在线监控、多环节的产品检测以满足生产经营需要,因此,新进入行业较难在短时间内具备规模生产的能力。
5. 行业发展趋势
5.1 进口替代提速,国产厂商迎来快速发展机遇
目前,主流国际品牌仍在全球 RV 减速器行业中占据市场主导地位,销售价格较高,且售后维修保养费用高,此现状在一定程度上制约了国内机器人生产商的发展。随着《 “十四五”智能制造发展规划》《 “十四五”机器人产业发展规划》等一系列产业鼓励政策的颁布和实施,智能关键基础零部件制造业已成为国家科技突破的重要产业。
同时,国内部分企业通过技术突破、工艺改进,在性能和稳定性等方面已经达到了国际领先水平,并且凭借更优的性价比及本地化服务优势,国产品牌国内市场占有率持续提升,进口替代进程加速。未来,随着我国在相关理论研究、制造、检测设备研制等方面的不断发展,在材料、关键零件精密加工工艺、整机装配工艺等诸多环节和相关核心技术上逐步积累技术经验,国内自主品牌产品将被更多下游客户认可。
5.2 行业标准制定步伐加快,产品技术水平提升显著
行业标准对行业能够起到规范、促进和引领作用,通过不断规范标准化工作、加快标准制修订步伐等措施,可改善行业内部发展秩序,从而获得更佳的效益。减速器规格繁多,且行业标准的修订存在滞后性,亦未能覆盖所有产品,尤其是针对高精密 RV 减速器类高端产品,其标准并未完全实现与国际接轨,不适应 RV 减速器行业的发展速度。未来,随着智能化改造步伐加快,减速器行业标准的制定速度将逐渐与行业技术、产品、工艺的发展速度相匹配。从内容来看,行业标准将从减速器全产业链的角度综合推进,引导 RV 减速器生产商达到较高且稳定的技术水平,推动 RV 减速器的机械精度、使用寿命、稳定性和可靠性的进一步提升。
5.3 下游应用领域广泛,行业趋势长期向好
RV 减速器下游应用广泛,除了机器人领域外,工业自动化等领域也是 RV减速器的重要应用领域。随着技术进步及工业自动化水平的逐步提高,RV 减速器有望凭借其优异的性能应用在更多领域,下游需求进一步多元化。同时,随着国民经济持续增长与国家产业政策支持的带动,国内固定资产投资逐年升高,下游多个领域在经济增长和产业投资推动下发展前景可期,未来 RV 减速器的市场需求和行业规模长期趋势向好。
6. 行业发展面临的机遇与风险
6.1 行业面临的机遇
6.1.1 产业政策的大力扶持和引导
RV 减速器行业属于国家产业政策鼓励的先进制造领域,相关部门陆续出台了《制造业可靠性提升实施意见》《机械通用零部件行业“十四五”发展规划》《 “十四五”智能制造发展规划》《 “十四五”机器人产业发展规划》《国家智能制造标准体系建设指南(2021 年版)》《关于推进机器人产业发展的指导意见》等发展规划,对行业发展形成利好的促进环境。
RV 减速器作为高精密减速器和工业机器人核心部件,也受到持续的政策支持。例如工信部等十五个部门发布《 “十四五”机器人产业发展规划》提出“针对高性能减速器,研发 RV 减速器和谐波减速器的先进制造技术和工艺,提高减速器的精度保持性(寿命)、可靠性,降低噪音,实现规模生产”;工信部等八部门联合发布的《 “十四五”智能制造发展规划》将“高性能高可靠减速器”列入需加大突破的“卡脖子”基础零部件和装置类目。2023 年,国家发改委发布《产业结构调整指导目录(2024 年本)》将“工业机器人高精密减速器”、“机器人用高精密减速器”列入鼓励类目录。
国家一系列鼓励支持政策的出台,为本行业的发展奠定了良好的政策基础,为行业持续快速发展提供了广阔的产业政策空间和机遇。
6.1.2 下游行业持续发展
RV 减速器广泛应用于精密控制需求高的机器人、工业自动化等高端制造等领域。目前我国已成为全球最大的工业机器人需求市场,约占全球市场需求量的 50%,给工业机器人产业发展带来了强大的发展原动力,未来国家将继续大力推进制造业智能化转型,深度促进工业化和信息化融合发展,着力提高工业自动化水平,带动工业机器人快速发展,特别是减速器、控制器、伺服系统这三大核心零部件。同时,下游各应用领域的不断扩大和市场规模的增长态势将有利于 RV 减速器行业市场空间的拓展,未来 RV 减速器行业中长期趋势向好,将面临巨大的发展机遇。
6.1.3 关键零部件国产化需求
RV 减速器作为机器人、数控机床等高端装备的关键零部件,在工业自动化和智能化过程中不可或缺,对于实现制造业转型升级有重要的意义。随着工业机器人对 RV 减速器需求量不断提高,国内核心零部件持续紧缺,特别是 RV 减速器产品环节曾一度严重依赖进口国际品牌,对国内下游厂商的产能扩张造成极大制约。下游行业的发展需要加快 RV 减速器产品的发展,以缓解关键零部件对于机器人本体厂商的产能限制,为智能制造产业打下基础,拉动经济发展和实现产业转型。目前国内已有部分 RV 减速器企业打破技术瓶颈,实现技术突破,对于国内下游企业来说,关键零部件的成熟不仅意味着生产成本的降低,更意味着产能的释放。
6.2 行业面临的风险
6.2.1 国内企业技术和工艺水平仍不足
国际厂商的先发优势明显,国产 RV 减速器技术水平曾长期落后于发达国家,市场份额大部分被国际品牌所主导,目前国内 RV 减速器销量排名第一的生产商仍为日本的纳博特斯克,工业机器人关键零部件对外依赖度仍较高。近年来,以公司为代表的国内优秀 RV 减速器制造商,凭借持续提升的技术研发能力,取得了关键技术突破,产品逐渐被下游行业客户认可,打破了国际品牌的技术和产品垄断。但是,国产 RV 减速器部分产品与进口产品在精度寿命、稳定性及一致性等方面仍存在一定差距,且普遍存在种类单一、尺寸型号较少等问题,未来仍需加大投入,继续针对不同应用场景开发升级不同系列和型号的产品。总体来说,行业整体的发展需要国产品牌进一步提高研发设计能力和制造工艺水平,提升自身产品性能档次和丰富性,在市场开拓的过程中逐步取得下游客户的信赖,以国产 RV 减速器的性能、可靠性、价格和本土化服务优势获取市场优势。
6.2.2 规模化生产能力有限
相比国际 RV 减速器制造巨头,国内企业普遍规模较小,资金实力相对较弱,对长期发展形成桎梏。虽然近年在相关政策引导支持下,国内相继出现一批具备批量生产能力的企业,但与国际头部厂商差距仍然较大,国内 RV 减速器制造企业大多仍然面临现有产能受限的制约。下游行业不断增长的市场需求在为 RV 减速器制造企业的快速扩张提供客观基础的同时,也对其规模化生产能力和资金实力提出了进一步更高的要求,国内厂商面临着前所未有的规模化生产能力考验。
7. 行业周期性、区域性或季节性特征
RV 减速器行业的周期性、季节性并不明显,主要受宏观产业政策及下游市场需求因素的影响。国内同行业公司主要集中在华东、华北地区,客户主要集中于华东、华南及华北地区,国外同行业公司主要集中于日本。
8. 行业在产业链中的地位和作用
RV 减速器行业位于产业链中游,其产业链上游为轴承等配件、毛坯件、钢材、刀量具等原材料及生产设备供应商,下游主要应用于机器人、工业自动化等高端制造领域。
上游行业的生产能力、交付质量、工艺水平等影响到 RV 减速器行业原材料供应的质量及规模;同时,随着 RV 减速器厂商产品品质和生产工艺的提升,并对上游供应商的遴选、考核和原材料验证,也有助于带动和培育上游原材料供应商技术水平的提升。
下游行业为国家产业政策大力扶持引导的智能化、自动化高端制造领域,近年来,下游需求得到进一步释放,RV 减速器作为工业机器人等下游产品的核心零部件,其产品性能、精密性、质量稳定性等对下游主机产品性能具有至关重要的影响,对下游产品的发展进程发挥着不可忽视的贡献和作用。
9. 行业与上下游行业之间的关联性
9.1 与上游行业的关联性
RV 减速器的主要原材料为轴承等外购配件、毛坯件、钢材、刀量具等,其中轴承、毛坯件、钢材上游主要为钢铁行业,市场供应充足,基本处于完全市场竞争状态,产品质量、供给状况均能满足行业需求。近年来,受钢铁行业供给侧改革、化解过剩产能的影响,钢材的市场价格总体较为平稳。但钢材价格可能受国际大宗商品价格变动等因素的影响存在一定波动,会对减速器产品的原材料成本和利润水平造成一定影响。从长期来看,我国钢材的供应较为充足,不会对RV 减速器行业造成长期不利影响。
9.2 与下游行业的关联性
RV 减速器作为多种高精密装备不可或缺的重要零部件,广泛应用于机器人、工业自动化等高端制造领域,其产品质量、可靠性和使用寿命直接决定着主机的性能,其行业规模和发展趋势亦受到下游行业市场需求的带动。近年来,随着《机械通用零部件行业“十四五”发展规划》《 “十四五”机器人产业发展规划》等一系列产业鼓励政策的出台,以工业机器人、高档数控机床等为代表的高端装备制造业领域成为国家着重推动以求实现突破发展的重点领域。同时,产业结构转型升级的加快,促使工业自动化、智能化趋势不断发展,RV 减速器行业受益于下游行业的驱动,将迎来新的快速发展阶段。
10. 行业竞争格局
工业 4.0 的大背景下,以日本为代表的发达国家重视推动机器人产业的发展,已经实现了 RV 减速器等核心零部件完全自主化,并凭借技术先发优势,取得了较大的市场份额。RV 减速器行业具有技术难度大、投资门槛高、行业壁垒高的特点,在研发设计、质量管控、产品检测等环节需要大量的资金和人才投入,其制造过程对材料、生产设备、工艺精密度等都有严格的要求,规模化生产的难度较大,全球能够提供规模化供应且性能可靠的 RV 减速器生产商并不多。日本企业凭借悠久的历史、雄厚的资本实力和长期的技术积累,占据全球工业机器人减速器市场绝对多数份额,代表性企业为纳博特斯克/Nabtesco,其依靠领先的研发技术水平、规模化的生产能力、稳定的产品质量和性能以及与发那科、库卡等国际知名工业机器人生产商悠久的合作历史,在行业内的市场地位较为突出。
由于我国 RV 减速器行业整体起步较晚,行业内企业的整体技术水平与国际优势企业相比尚存在一定的差距。在国内 RV 减速器市场,随着国内厂商不断攻克技术难题,技术实力和竞争力持续提升,产品性能与国外领先水平的差距不断缩小。根据中国电子学会《中国机器人产业发展报告(2022 年) 》,中国工业机器人关键零部件核心竞争力持续提升,以减速器为例,绿的谐波(以谐波减速器为主) 、环动科技(以 RV 减速器为主)等一批优秀企业,凭借持续的研发投入,较高的精密制造能力、严格的质量管控以及不断完善的产品体系,成为引领国内减速器市场发展的先行军。
11. 行业内主要企业
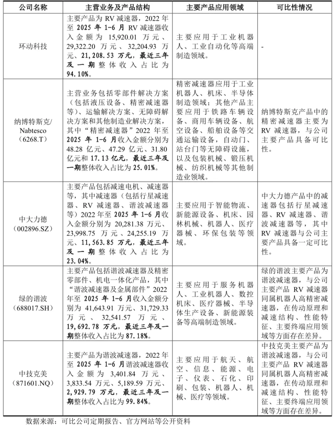
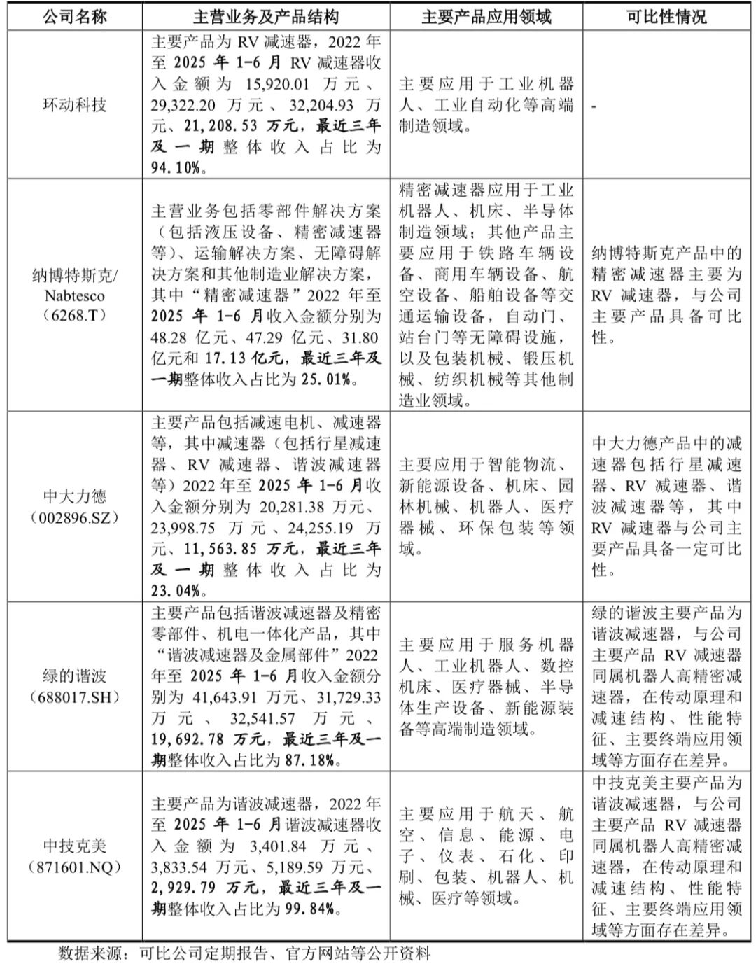
在全球范围内,RV 减速器市场行业领导者为日本的纳博特斯克。在国内RV 减速器市场,主要企业除了日本纳博特斯克外,环动科技取得相对领先优势,目前市场占有率已接近20%,其他企业规模相对较小,其基本情况如下:

近年来,双环科技主要产品 RV 减速器在国内机器人市场的份额快速提升并取得领先。2020 年度,纳博特斯克在国内机器人 RV 减速器市场占有率为 54.80%,具有绝对优势,住友重机的市场占有率为 6.60%,公司的市场占有率仅为5.25%;2021 至 2024 年各年度,双环科技的市场占有率分别为 10.11%、13.65%、18.89%、24.98%,逐年上升且仅次于纳博特斯克,同期纳博特斯克的市场占有率分别为 51.77%、50.87%、40.17%、33.79%,住友重机的市场占有率分别为5.06%、4.70%、3.91%、3.58%,国际厂商的市场占有率持续下降,彰显了双环科技产品的国产替代特征。双环科技在逐步对纳博特斯克实现进口替代的同时,进一步稳固了自身国内机器人RV 减速器龙头企业的地位。



【免责声明】本文摘自双环科技招股说明书,版权归原作者所有,仅用于知识分享与交流,非商业用途!对文中观点判断均保持中立,若您认为文中来源标注与事实不符,若有涉及版权等请告知,将及时修订删除!